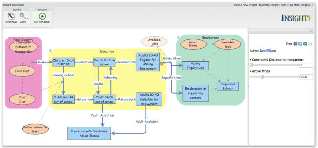
Sometimes a granular approach is the best way to fully understand a set of data. The model we created for SIG at Waterloo explores community eligibility for jobs in the mining sector, by tracking potential eligibility from elementary school onwards.

The model works from the ground up, right from the potential impact of investing in a better diet for children from 8-14. It recognizes where students may drop out and become prone to substance abuse, making them ineligible for sustainable careers in the mining industry. The model allows the user to adjust variables – like investment in better education – to see the long-term benefit in the extractive sector.

Screenshot 2016-10-26 11.50.59.pngWe focussed on presenting both the minute details and the big picture. The model notes that eligible labour from surrounding communities could funnel into jobs supporting the mines (in restaurants, hospitality, or transportation). As a result, community employment rises and the need for imported workers decreases. We show potential trends over time, allowing for direct and immediate comparison between different courses of action. The information is portrayed clearly, and it’s easy to absorb.